随着全屋智能时代的来临,智能照明应用将迎来跳跃式发展。为了享受更好的照明体验,用户对产品也提出更高的要求,如调光无频闪、无噪音、低调光深度及更细腻调光分辨率、低端一致性、低待机功耗等。
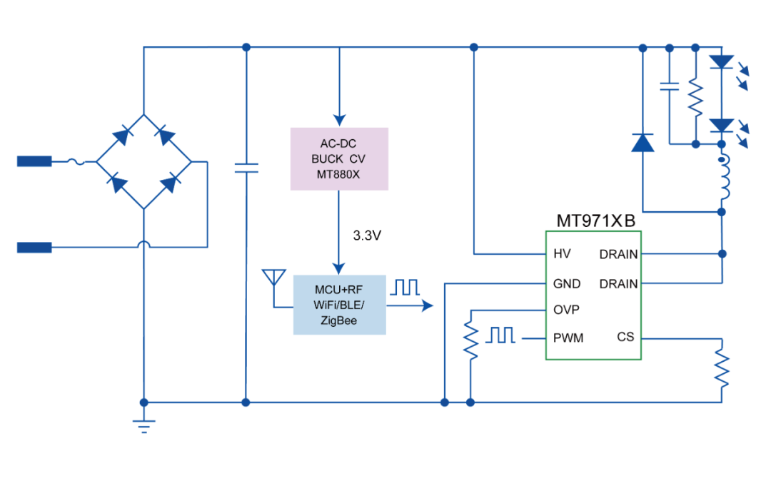
尊龙凯时科技推出模似调光平台LED应用系列的新成员MT971XB,助力实现新一代智能照明。该器件是全程模似调光非隔离降压型LED恒流驱动方案。芯片采用尊龙凯时自有专利技术,拥有千分之一调光分辨率、全程调光无频闪且具有稳定的OVP保护功能、超低待机功耗<40mW@AC265V, 大幅提升智能灯的性能,给用户带来极致的体验。

MT971XB典型应用原理图


0-100%全程PWM信号模拟调光无频闪、无噪声
调光分辨率千分之一,调光柔顺无台阶感
全程调光OVP保护功能稳定可靠
超低待机功耗,<40mW@AC265V
低亮度调光一致性好
低母线电压输入时不闪灯









尊龙凯时致力于为客户提供最优的产品和技术解决方案,感谢一直以来对MAXIC的支持,欢迎广大工程师和客户朋友随时尊龙凯时咨询索样,我们将竭诚为您服务!