凯时人生就是搏(中国)官方网站尊龙凯时

  • DESCRIPTION
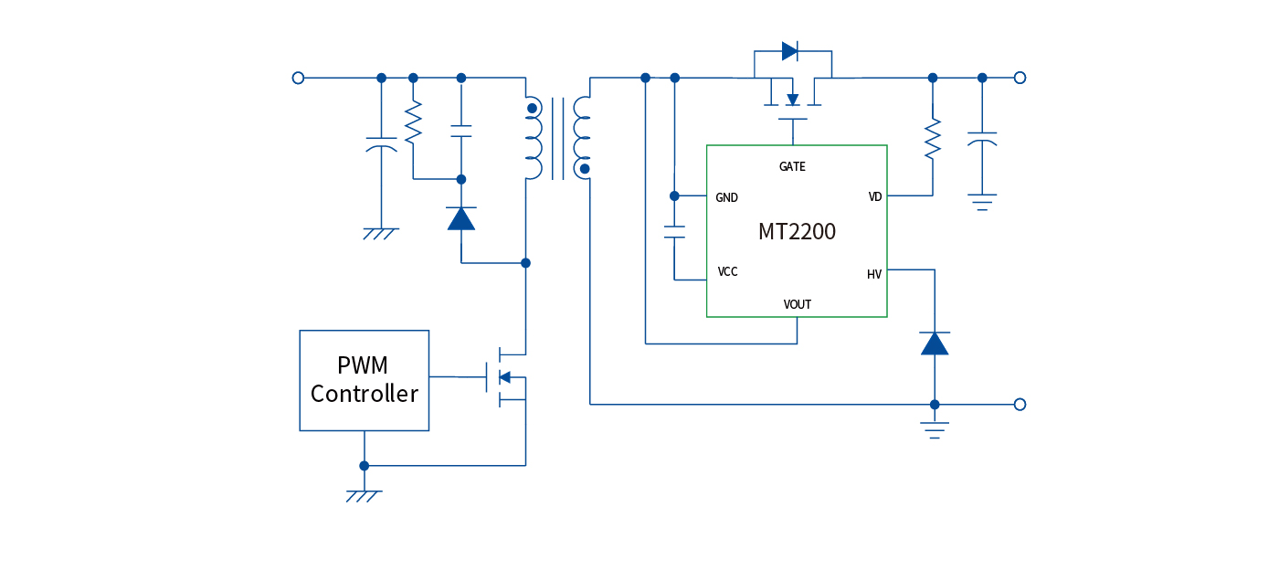
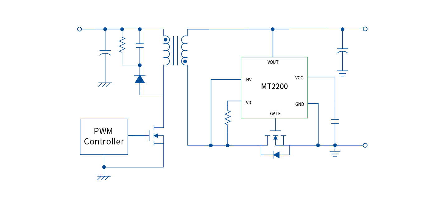
    • MT2200 is a highly integrated, low power dissipation secondary side synchronous rectifier (SR) IC. It is used to drive secondary side SR MOSFET in an isolated Flyback converter to replace Schottky diodes for higher efficiency and better heat dissipation.

    • MT2200 regulates the VDS of the external SR MOSFET to about -40mV. Once the voltage drops to zero, SR MOSFET can be switch off quickly. The unique ring detection circuit can prevent the chip from turning on falsely, due to ringing, during startup.

    • MT2200 supports both high-side and low-side rectifications and operates under Discontinuous Conduction Mode (DCM), Continuous Conduction Mode (CCM), and Quasi-Resonant Mode (QRM).

    • With built-in power supply circuit, no additional auxiliary winding and power supply circuit are required, and low BOM cost is achieved.

  • FEATURES
    • VDS precisely controls the MOS switching time and prevents MOS false turn on

    • Integrates power supply circuit, no auxiliary winding and power supply circuit needed

    • Operates under CCM/DCM/QRM

    • 20ns fast turn-off delay

    • Supports both high-side and low-side rectifications

    • Excellent dynamic response

    • Available in SOT23-6 package

APPLICATIONS
  • Switching AC/DC adapter and battery charger

  • Open frame switching power supply

  • dianlutu1400636pxMT2200HighSide.jpg
  • dianlutu1400636pxMT2200LowSide.jpg
尊龙凯时