凯时人生就是搏(中国)官方网站尊龙凯时

  • DESCRIPTION

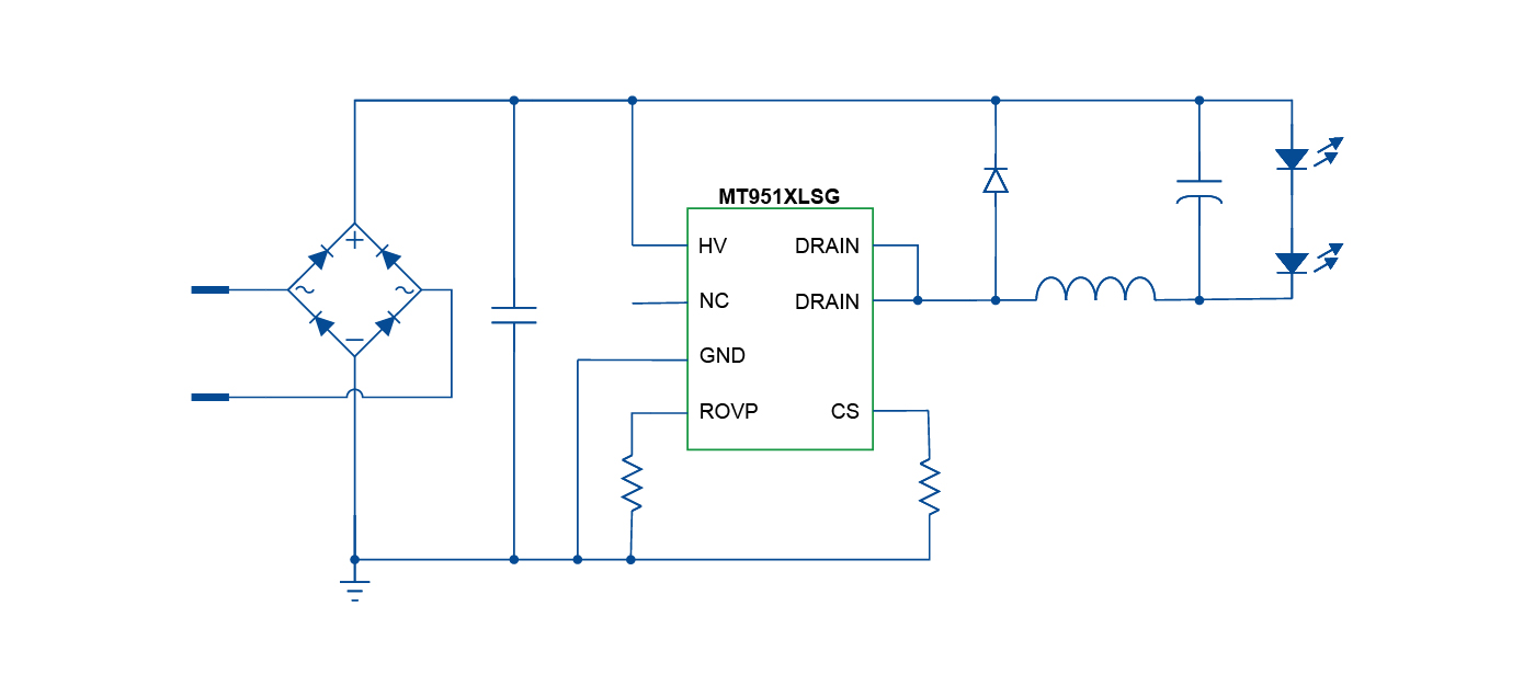
    MT951XLSG is a high-PF, non-isolated, BUCK LED Driver IC. The chip works under Quasi-Resonant Mode (QRM), which improves both of efficiency and EMI performance.

    The system integrates the ultra-high voltage power supply circuit. The external VDD capacitor is not needed. The system realizes error integration through internal digital integrator, which eliminates COMP pin and COMP capacitor. MT951XLSG can meet low THD and odd harmonic requirements through internal THD compensation circuit.

    Various protections with self-recovery, such as input over-voltage protection (OVP), cycle-by-cycle over-current protection (OCP), over-temperature protection, output short-circuit protection, output open-circuit protection, etc., are embedded to improve reliability. The chip programs the output over voltage protection threshold through an external circuit connection to the ROVP pin (e.g., open circuit, GND or a resistor with different resistance values).

    MT951XLSG integrates feedback circuit and high voltage MOSFET, which further simplifies external circuit and saves the BOM cost.

  • FEATURES
    • Single-stage active power factor correction (PF > 0.90)

    • Integrated ultra-high voltage power supply without external VDD capacitor and external power supply circuit

    • Embedded digital integrator, no COMP capacitor needed

    • Integrated THD compensation circuit

    • Integrated odd harmonic compensation circuit for high subharmonic distortion suppression

    • Internal line voltage compensation

    • Internal demagnetization sensing, no external feedback circuit needed

    • High accurate LED current

    • Good Line and Load Regulation

    • Operates under QRM

    • Integrated Input OVP, when input voltage is higher than 375Vac, turns off the power switch, resumes at input voltage below 320Vac. Enhances anti-surge capability and improves system reliability

    • Set different output OVP thresholds through ROVP pin

    • Various protections and self-recovery

    • Power on soft-start

    • Available in SOP7 packages

APPLICATIONS
  • LED bulb, Spotlight

  • LED tube

  • Other LED lighting applications

  • qudongxinpiandianyuanqudongxilie1400636pxMT9512LSG.jpg
尊龙凯时