凯时人生就是搏(中国)官方网站尊龙凯时

  • DESCRIPTION

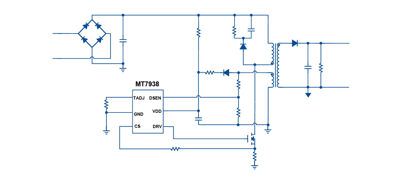
    MT7938 is a single-stage, primary side control AC-DC LED driver with active power factor correction. The chip integrates on-chip PFC circuit operates under critical conduction mode (CRM) to achieve high power factor and reduces the power MOSFET switching loss. With innovative control technique, precision LED current is achieved without secondary side sense and feedback circuit including opto-coupler.

    MT7938 provides various protections, such as over-current protection (OCP), output-over voltage protection (OVP), short-circuit protection (SCP) and over-temperature regulation (OTR), etc., to improve system reliability. Moreover, MT7938 is designed with thermal regulation setting pin TADJ, which allows flexible setting of the thermal regulation threshold by connecting an external resistor to ground.

  • FEATURES
    • Single-stage active PFC for high power factor

    • Internal integrator (no external COMP capacitor)

    • Internal THD compensation circuit

    • Internal line regulation

    • Primary side control saving opto-coupler

    • High precision LED current: ±5%

    • Operates under CRM

    • Cycle-by-cycle current limiting

    • Various protections with self-recovery:Over current protection,Output over-voltage/open-circuit protection,Short circuit protection

    • Flexibly set thermal regulation threshold through TADJ

    • Power on soft-start

    • Available in SOT23-6 packages

APPLICATIONS
  • AC/DC LED driver applications

  • Signal, decorative LED lighting and street light

  • E27/PAR30/PAR38/GU10 etc., LED lamp

  • LED fluorescent lamp

  • qudongxinpiandianyuanqudongxilie1400636pxMT7938-492.jpg
尊龙凯时