凯时人生就是搏(中国)官方网站尊龙凯时

  • DESCRIPTION

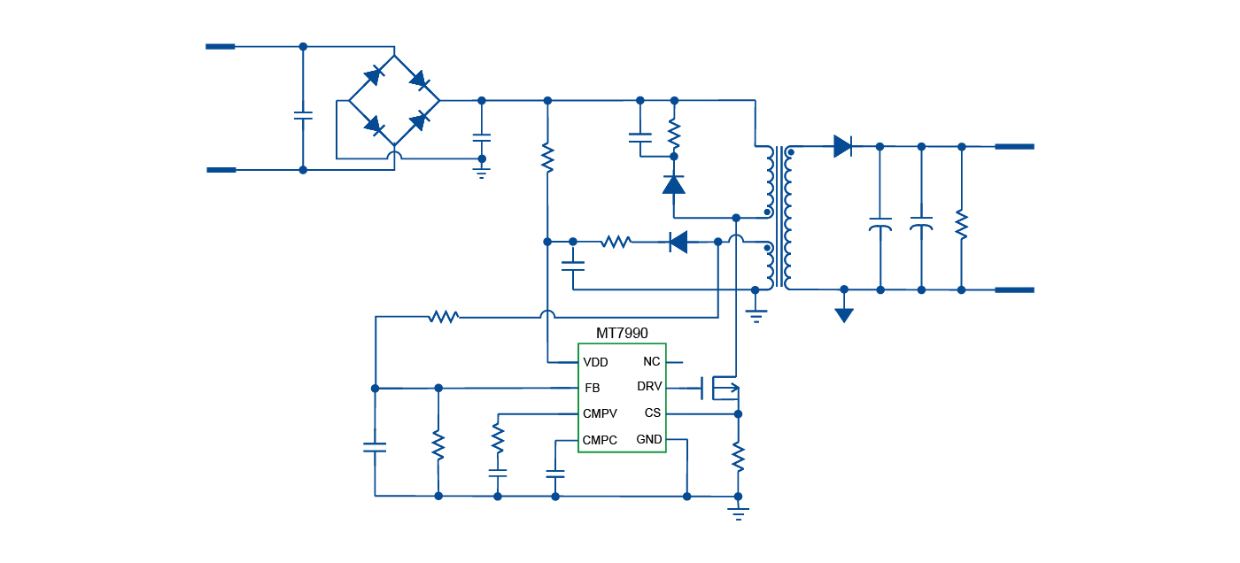
    MT7990 is a high precision primary-side constant voltage controller while achieving power factor correction. The chip integrates  constant voltage (CV) regulation and current limiting (CL) regulation.

    MT7990 outputs constant voltage while the LED current is within the range of current limiting, it will limit the output current while the output voltage decreases as load increases.

    MT7990 can adjust the operating mode automatically to save efficiency and enlarge output load range. It works under Quasi-Resonant Mode (QRM) at heavy loading, under Discontinuous Conduction Mode (DCM) at medium loading and under Pulse Frequency Mode (PFM) at light loading and under Hiccup Mode at ultra-light loading.

    Various protection features are embedded to improve system reliability to improve system efficiency, such as over-temperature protection (OTP), over-voltage protection (OVP), and short-circuit protection (SCP), etc.

  • FEATURES
    • Startup without internal/external HV MOS

    • Wide output load range

    • Operates under QRM at heavy loading to reduce EMI

    • Accurate output voltage sensing and cable voltage drop compensation 

    • Fast response for CV regulation

    • Low output ripple for CV regulation

    • Embedded with various protection schemes

    • Power-on soft-start

    • Available in SOP8 package

APPLICATIONS
  • Intelligent LED lighting

  • Battery chargers for cellular phoness, pads, power tools, etc.

  • High PF, low ripple LED driver

  • qudongxinpiandianyuanqudongxilie1400636pxMT7990.jpg
尊龙凯时